欢迎您进入易倍平台,易倍(中国)一站式服务平台官网!

您的位置:

    首页 > 新闻中心 > 行业新闻 > 正文

关于做好浙江省2020年度二级造价工程师职业资格考试考务工作的通知

发布日期:2020-09-16    浏览量:6390

今年浙江省的二级造价师考试时间及内容已经公布!帮助大家提取了一些重要信息,快来看看吧!

考试定于 12 月 13 日举行,具体考试时间和科目为: 
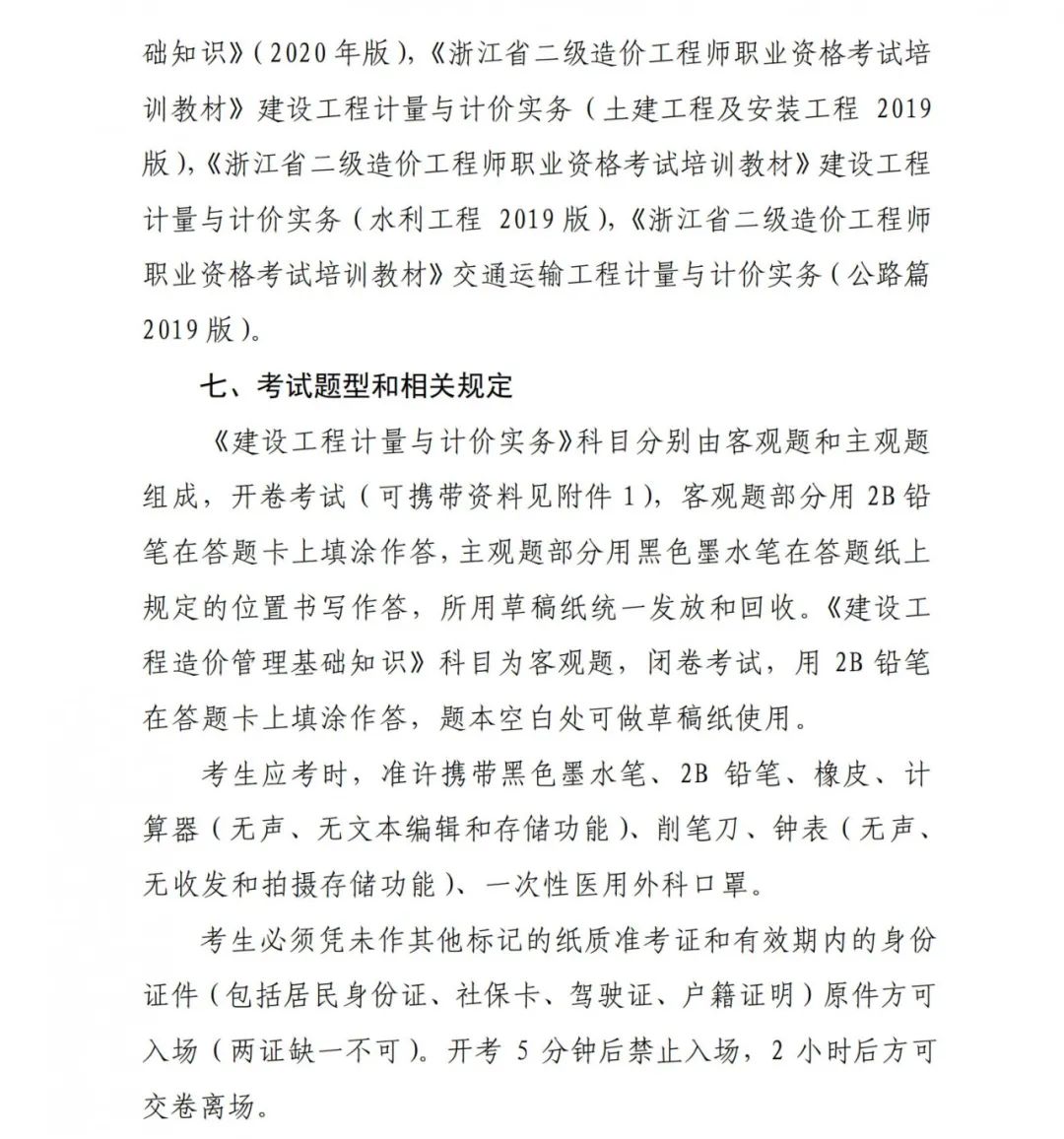
上午:9:00   -  12:00  建设工程计量与计价实务 
下午:14:00 -  16:30  建设工程造价管理基础知识

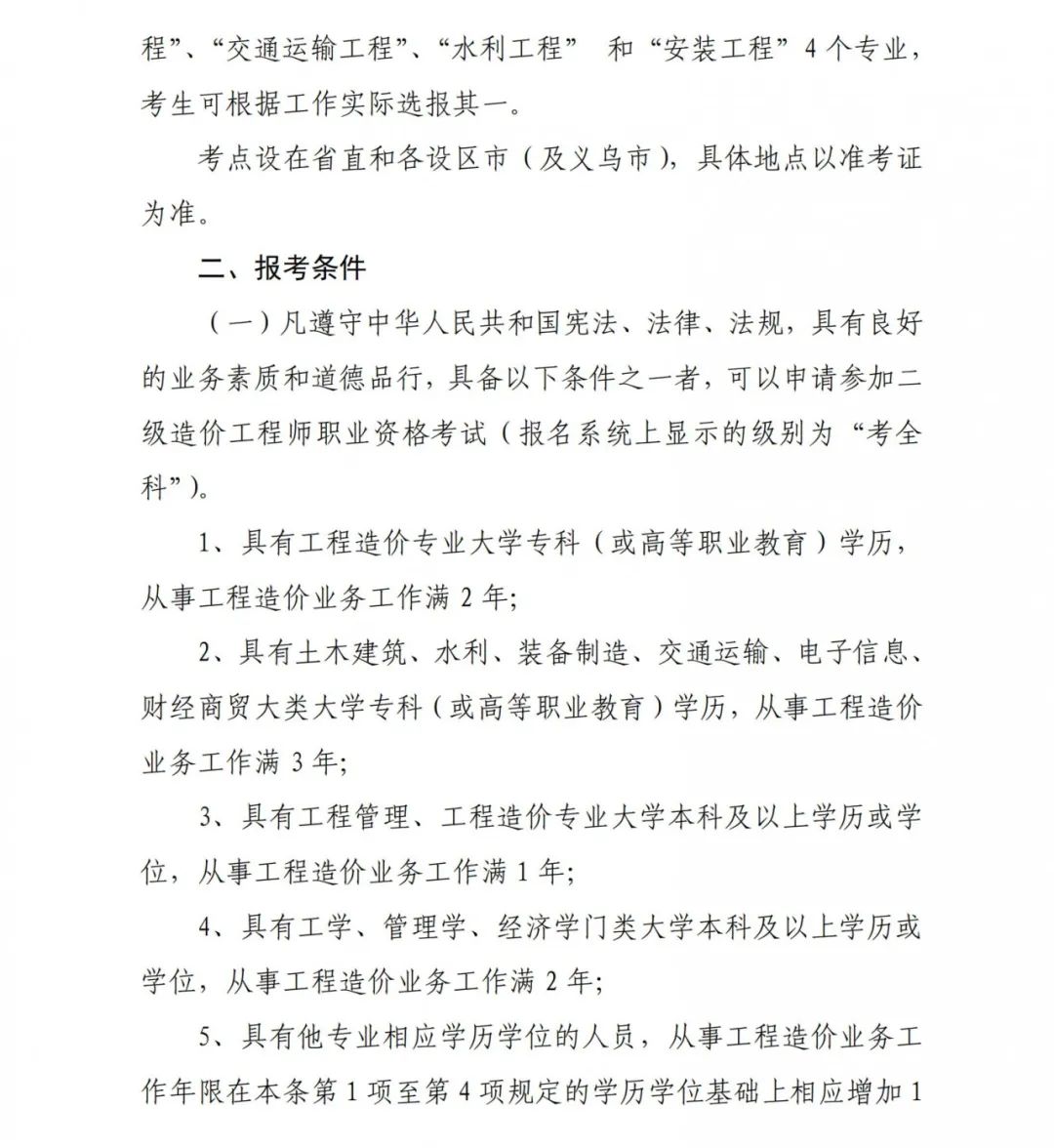
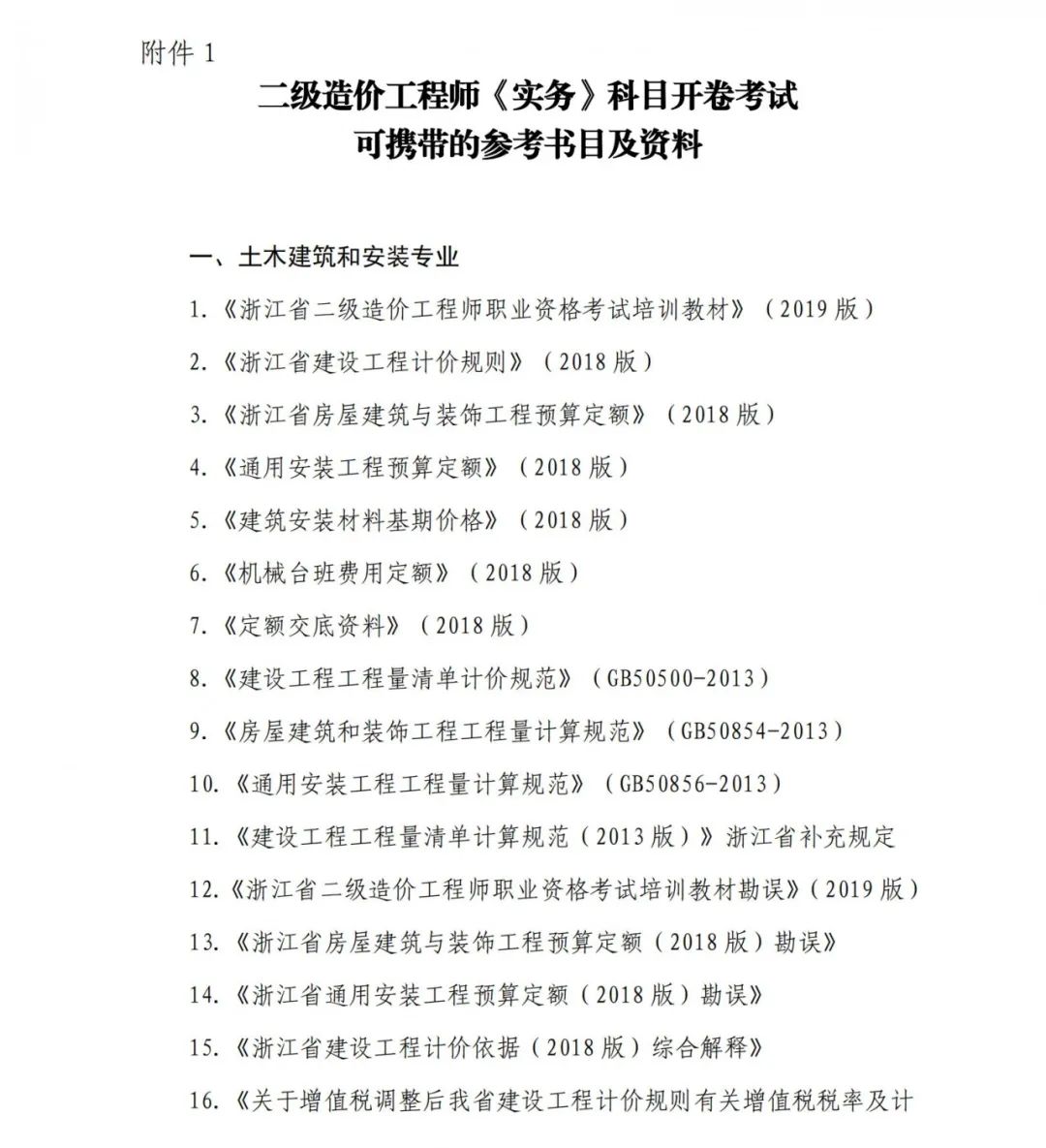
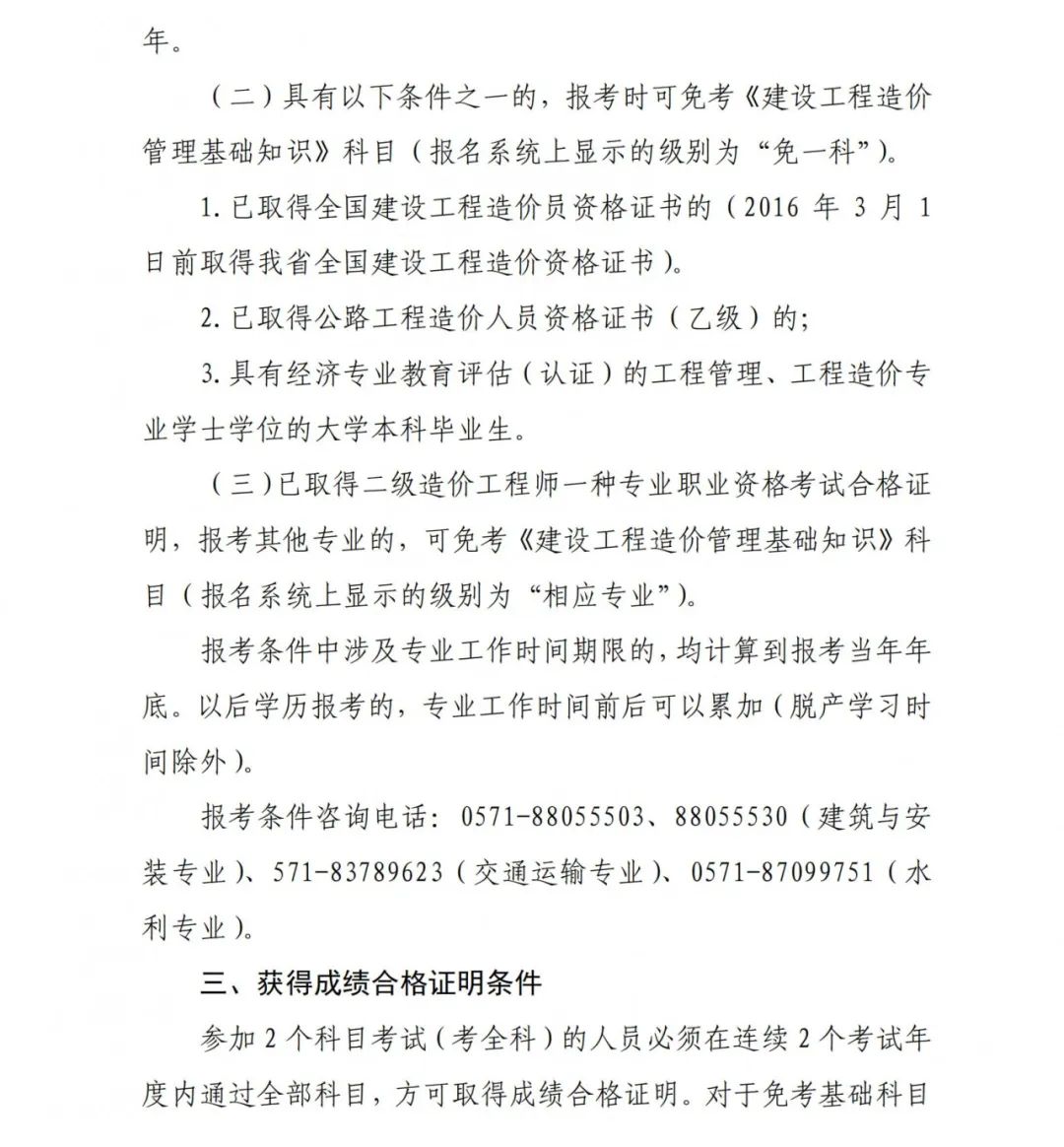
其中,《建设工程计量与计价实务》科目分为“土木建筑工程”、“交通运输工程”、“水利工程” 和“安装工程”4 个专业, 考生可根据工作实际选报其一。

网上报名时间:2020年 9月21日 - 9月30日

报名网址:浙江人事考试网 http://www.zjks.com

准考证打印时间:2020年 12 月 8 日 - 12月12 日

下面来看看浙江省考试院的官方文件!

关注微信

Copyright @ 2020  hzgcgl.com All Rights Reserved.    版权所有:易倍平台,易倍(中国)一站式服务平台  开创网络 技术支持  网站备案号:浙ICP备11006319号-1

Copyright @ 2020  hzgcgl.com All Rights Reserved.    版权所有:易倍平台,易倍(中国)一站式服务平台  开创网络 技术支持  网站备案号:浙ICP备11006319号-1